作者 | 黄慧中
为了刺激用户下订,车企的一大波促销福利已如潮水般涌来。厂商想在年底冲一把全年销量,消费者想薅一波购车福利,卷了一整年的“战场”在政策补贴即将到期的节骨眼上逐渐疯狂。
经搜狐汽车·汽车咖啡馆的不完全梳理,在各地方政府的报废更新补贴和置换更新补贴基础之上,目前车企促销的方式不外乎包括以“限时一口价”进行直降、赠送选装权益以及免息等三类方式。
从下半年开始,10余家主流厂商,近20家汽车品牌,纷纷提前开启大范围促销模式,俨然将年末大促的时间提前,全力冲刺全年销量排名。

合资开始不走寻常路
持续不断的价格战下,各家车企为了保住市场份额,只能进一步加大优惠力度。要说今年车市营销政策有什么新看点,那就是率先出招,推出限时“一口价”的合资车企。这种模式由厂家直接给出车辆的最终售价,消费者无需再以指导价的区间与经销商讨价还价,旨在帮助消费者简化购车流程,提高交易透明度。
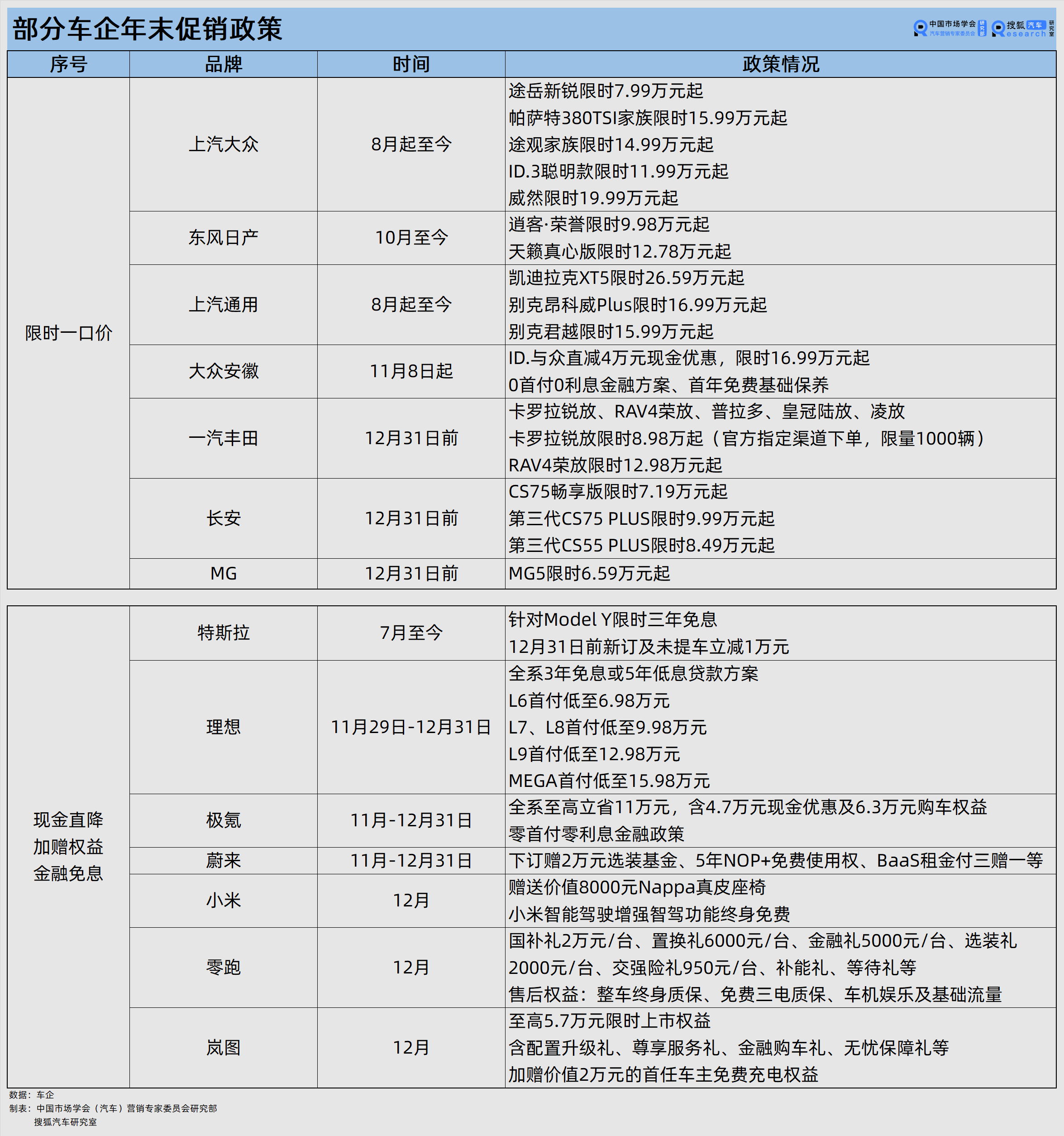
上汽大众是最早打出“一口价”的企业,时间可以追溯到在今年8月的成都车展期间。从车展期间推出7.99万元的途岳新锐开始,上汽大众的帕萨特380TSI家族、途观家族、ID.3聪明款、威然等多款限时“一口价”车型陆续跟进。
此前上汽大众汽车有限公司、大众品牌营销事业、执行总监李俊曾表示,“我们不认为‘一口价’只是简单的降价,希望以此消除传统定价模式给消费者带来的不确定因素。”上汽大众虽勇于吃螃蟹,但销量回升仍需要一些时间。10月,大众品牌批发销量10.8万辆,同比下滑7.4%,环比提升21.8%。不过途岳新锐在11月开始上量,销量突破1.2万辆。在ID.3的助力下,11月上汽大众ID.家族的交付量也稳定在1.4万辆水平。
“一口价”模式让消费者享受实惠,也刺激车企的单月销量有了小幅提升,于是众多友商也加入进来。
9月天籁真心版上市,东风日产也采用限时“一口价”的方式入场。后来逍客·荣誉上市时以限时9.98万元起的价格吸引了不少用户,10月逍客的批发销量1.1万辆,同比微降4.8%,较9月时收窄37.1个百分点。
上汽通用在9月底推出限时“一口价”进场,旗下的凯迪拉克和别克也分别推出了限时一口价的凯迪拉克XT5、别克昂科威Plus以及别克君越等车型,助力企业单月销量回升。
11月,上汽通用终端销量6.8万辆,创下年内新高,连续五个月实现增长。昂科威家族11月销量1.8万辆,其中昂科威Plus的销量达1.3万辆。全新XT5上市三个月交付3933辆,11月新增订单6127辆。
随后,大众安徽、一汽丰田也相继宣布推出一口价车型:ID.与众直减4万元限时16.99万元起,以及推出0首付0利息金融方案、首年免费基础保养等;一汽丰田针对旗下卡罗拉锐放、RAV4荣放、普拉多、皇冠陆放、凌放等多款车型推出“限时一口价”政策。
除了合资车企外,部分自主车企也参与其中,比如长安汽车推出CS75畅享版、第三代CS75 PLUS和第三代CS55 PLUS等“限时一口价”车型。名爵也推出价格为6.59万元起的MG5。
虽不愁销但也拼命
对于推出限时“一口价”的营销政策帮助不少车企的销量止跌回升,然而那些销量屡创新高的品牌们也依然没有松懈,主要围绕着赠送购车权益和金融免息两种方式进行促销,以期拓展更多市场份额,冲击全年销量座次排名。
今年7月,特斯拉推出了5年0息金融方案,并一直延续至今。在此基础上,特斯拉于11月25日发布针对Model Y的限时优惠活动。12月31日前新订购及还未提车的客户都能享受车价立减1万元,Model Y起售价降至23.99万元。
优惠发布后效果可谓立竿见影,11月特斯拉交付电动车7.9万辆,国内销量超7.3万辆,同比增长12%,环比增长82%。11月的交付成绩还创下了特斯拉今年以来的单月销量新高。
特斯拉出手,理想紧随其后,于11月29日发布全系限时3年0息购车政策,最低首付6.98万元起。同时,消费者还可选择5年低息贷款方案。
11月理想交付4.9万辆,同比增长18.8%,环比下滑5.3%。而销售政策执行的首周,理想以周交付1.19万辆的成绩位居新势力第一,预计后三周也将在新政策的影响下助力交付增长。
极氪也在11月推出全系至高立省11万元的优惠,包括4.7万元现金优惠和6.3万元购车权益,同时推出零首付零利息金融政策。极氪的交付情况在营销政策支撑下继续创新高,11月交付2.7万辆,同比增长106%。公布成绩的当天,极氪宣布将优惠活动延续,同时极氪X新增4款新版型,叠加政府置换补贴后售价最低13.5万元。
目前蔚来的月交付量连续六个月稳定在2万辆左右,乐道的贡献也在稳步增长。近期蔚来于十周年之际推出多重购车加赠权益以刺激交付持续增长,权益包括BaaS租金付三赠一、5年NOP+免费使用权、置换及复购优惠等。据蔚来销售介绍,目前一周左右可提店内现车,自定义配置的提车周期在2-3周左右。
已经提前完成全年10万辆销量目标的小米也在12月1日推出限时购车权益,包括全系赠送8000元Nappa真皮座椅和智驾终身免费使用权,加码冲刺首年的交付新高度。零跑也在达成年销目标后,在政府补贴的基础上针对旗下产品推出12月的置换、金融、选装、补能以及交付等待方面的购车礼遇,可直接为用户省下3-4万元。
岚图在12月针对岚图知音推出配置升级礼、尊享服务礼、金融购车礼、无忧保障礼等至高5.7万元的限时上市权益。在此基础上,岚图还增加了“价值20000元首任车主终身免费充电(1200度/年)”的全新权益。
除了新势力品牌外,上汽集团则宣布旗下智己、荣威、飞凡等13个子品牌的上百款车型参与年终福利,叠加以旧换新补贴后,最高优惠可达12万元、购车低至五折。
11月,岚图和智己均交付万辆以上,创下单月交付新高,同/环比也实现双增。年末购车权益的加持,也势必会助力品牌们稳中有增。
