连续导通模式 反激式转换器通常用于中等功耗的隔离型应用。与不连续导通模式 (DCM) 运行相比,CCM 运行的特点是具有更低的峰值开关电流、更低的输入和输出电容、更低的 EMI 以及更窄的工作占空比范围。由于具有这些优点并且成本低廉,它们已广泛应用于商业和工业领域。本文将提供之前在电源设计小贴士:反激式转换器设计注意事项中讨论过的 53Vdc 至 12V/5A CCM反激式转换器的功率级设计公式。
本文引用地址:
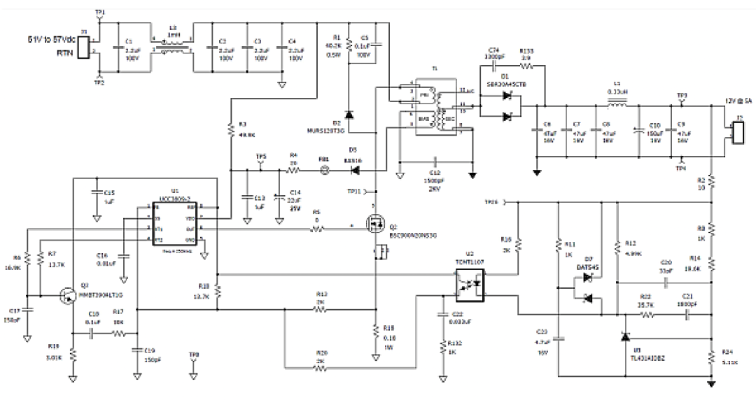
图 1 展示了工作频率为 250kHz 的 60W 反激式转换器的详细原理图。所选占空比在最低输入电压 (51V) 和最大负载时最大,为 50%。虽然也可以在超过 50% 占空比的情况下运行,但在本设计中无此必要。由于 57V 的高压线路输入电压相对较低,因此在 CCM 运行时,占空比只会降低几个百分点。但如果负载大幅降低,转换器进 DCM 运行模式,占空比就会显著降低。
图 1. 60W CCM 反激式转换器原理图设计规格
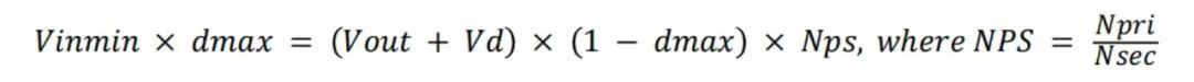
为防止磁芯饱和,绕组开/关时间的伏秒积必须保持平衡。这等于方程式 1:
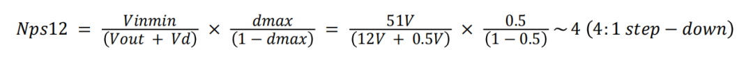
方程式 1将 dmax 设置为 0.5 并计算 Nps12(Npri: N12V)和 Nps14(Npri: N14V)的匝数比,如方程式 2 和方程式 3 所示:

方程式 2
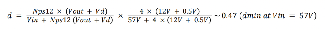
方程式 3变压器匝数比现已设定(方程式 4 和方程式 5),因此可计算出工作占空比和 FET 电压。

方程式 4
方程式 5Vdsmax 表示 FET Q2 漏极上无振铃的“平顶”电压。振铃通常与变压器漏电感、寄生电容(T1、Q1、D1)和开关速度有关。选择 200V FET 时,FET 电压会再降低 25% 至 50%。变压器绕组之间必须实现良好耦合,如有可能,最大漏电感必须为 1% 或更低,以更大限度地减少振铃。
当 Q2 导通时,二极管 D1 的反向电压应力等于方程式 6:
方程式 6由于漏电感、二极管电容和反向恢复特性的影响,当次级绕组摆幅为负时,振铃现象很常见。具体请参阅方程式 7。
方程式 7我选择了额定值为 30A/45V 的 D²PAK 封装,以便在 10A 电流下将正向压降减至 0.33V。功率耗散等于方程式 8:
方程式 8建议使用散热器或气流进行适当的热管理。初级电感的计算公式为方程式 9:
方程式 9POUTMIN 是转换器进入 DCM 的位置,通常为 POUTMAX 的 20% 至 30%。
初级峰值电流出现在 VINMIN 时,等于:
方程式 10这对于确定最大电流检测电阻 (R18) 值而言是必要的,能够防止控制器的初级过流 (OC) 保护电路跳闸。对于 UCC3809,R18 两端的电压不能超过 0.9V,以保证全输出功率。在本例中,我选择 0.18Ω。也可以使用更小的电阻,以减少功率损耗。但过小的电阻会增加噪声灵敏度,并使 OC 阈值处于高电平,有可能导致变压器饱和,更糟糕的是,甚至会导致 OC 故障期间出现与应力相关的电路故障。电流检测电阻耗散的功率为方程式 11:
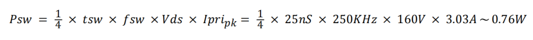
方程式 11根据方程式 12 和方程式 13 估算 FET 导通损耗和关断开关损耗:

方程式 12
方程式 13与 Coss 相关的损耗计算有些模糊,因为该电容具有相当高的非线性度,会随着 Vds 的增加而降低,在本设计中估计为 0.2W。
电容器要求通常包括计算最大均方根电流、获得预期纹波电压所需的最小电容以及瞬态保持。输出电容和 IOUTRMS 的计算公式为方程式 14 和方程式 15:

方程式 14
方程式 15可以仅使用陶瓷电容器,但在直流偏置效应后需要 7 个陶瓷电容器才能实现 83µF。因此,我只选择了足以处理均方根电流的电容器,然后使用了电感器-电容器滤波器来降低输出纹波电压并改善负载瞬态。如果存在较大的负载瞬态,可能需要额外的输出电容来减少压降。
输入电容等于方程式 16:
方程式 16同样,您必须考虑会损耗电容的直流偏置效应。如方程式 17 所示,均方根电流约为:
方程式 17图 2 展示了原型转换器的效率,而图 3 展示了反激式评估板。
图 2. 转换器的效率和损耗决定了封装的选择和散热要求
图 3. 60W 反激式评估硬件尺寸为 100mm x 35mm结语
本设计示例介绍了功能性 CCM 反激式设计的基本元件计算。然而,初始估算通常需要反复计算,以便进行微调。不过,为了获得运行良好且优化的反激式转换器,在变压器设计和控制环路稳定等方面,往往还需要做更多的细节工作。
