人阅读 发布时间:2024-12-06 15:14
英文标题:
Selenium defciency exacerbated Bisphenol A-induced intestinal toxicity in chickens: Apoptosis and cell cycle arrest mediated by ROS/P53
摘要
双酚 A(BPA)是一种酚类有机合成化合物,被用作聚碳酸酯塑料的原料,其安全性问题最近引起了广泛关注。硒(Se)缺乏症已逐渐发展成为一种全球性疾病,通过氧化应激和细胞凋亡影响肠道功能。然而,目前尚未研究双酚 A 暴露和 Se 缺乏对鸡肠道的毒性作用和潜在机制。本研究在体内和体外建立了双酚 A 暴露和/或 Se 缺乏模型,以研究 Se 缺乏和双酚 A 对鸡空肠的影响。结果表明,双酚 A 暴露和/或 Se 缺乏会增加空肠氧化应激和 DNA 损伤,激活 P53 通路,导致线粒体功能障碍,诱导细胞凋亡和细胞周期停滞。通过蛋白质-蛋白质分子对接,我们发现P53与过氧化物酶体增殖激活受体γ辅助激活子-1之间有很强的结合能力,从而调节线粒体功能障碍导致的细胞凋亡。此外,我们还使用 N-乙酰-L-半胱氨酸和匹菲霉素α进行体外干预,结果发现 N-乙酰-L-半胱氨酸和匹菲霉素α干预可逆转上述不良影响。该研究阐明了Se缺乏通过活性氧/P53加剧双酚A诱导的鸡肠道损伤的潜在机制,为研究Se缺乏的环境联合毒性提供了新思路,并深入揭示了Se缺乏对鸡肠道损伤的影响。
研究背景
BPA是合成聚碳酸酯和环氧树脂中最广泛使用的有机化合物。在环境中广泛存在,尤其在生活污水和工业废水中浓度较高。BPA在食物链中积累,损害多个器官,破坏体内平衡,导致功能障碍肠道通透能力增加、肠道sIgA水平降低和肠道溶酶表达降低。但BPA诱导的肠道功能障碍的分子机制尚不清楚。
硒是必需微量元素,维持正常功能、预防疾病和缓解中毒症状。土壤中硒分布不均匀和工业污染导致食物链中硒含量低。硒缺乏通过诱导活性氧(ROS)在肠道中积累,加速自噬,导致炎症反应。随着全球工业的快速发展,BPA 几乎可以在所有环境介质中检测到,导致许多缺硒领域存在 BPA 环境污染的风险。因此,评估与 BPA 暴露和 Se 缺乏相关的环境风险至关重要,需要进一步探索肠道损伤的潜在机制。
氧化应激导致细胞内氧化和抗氧化系统失衡,诱导DNA损伤。P53是抑癌基因蛋白,调节细胞对DNA损伤的反应,维持基因组完整性。P53激活靶基因,包括细胞凋亡、细胞周期停滞、细胞衰老和DNA修复。PGC-1α是线粒体质量控制和能量代谢的主要调节因子。P53与PGC-1α的结合可能在转录水平上抑制其表达,导致代谢和线粒体功能受损。
BPA暴露和Se缺乏对氧化应激、线粒体功能、细胞凋亡和细胞周期的影响。使用P53抑制剂pifithrin-α(PFTα)和ROS抑制剂N-乙酰-L-半胱氨酸(NAC)证实了ROS/P53在Se缺乏加剧BPA诱导的细胞周期停滞和凋亡中的调节作用。
结果讨论
讨论 1
硒缺乏加剧了BPA诱导的病理损伤和细胞凋亡
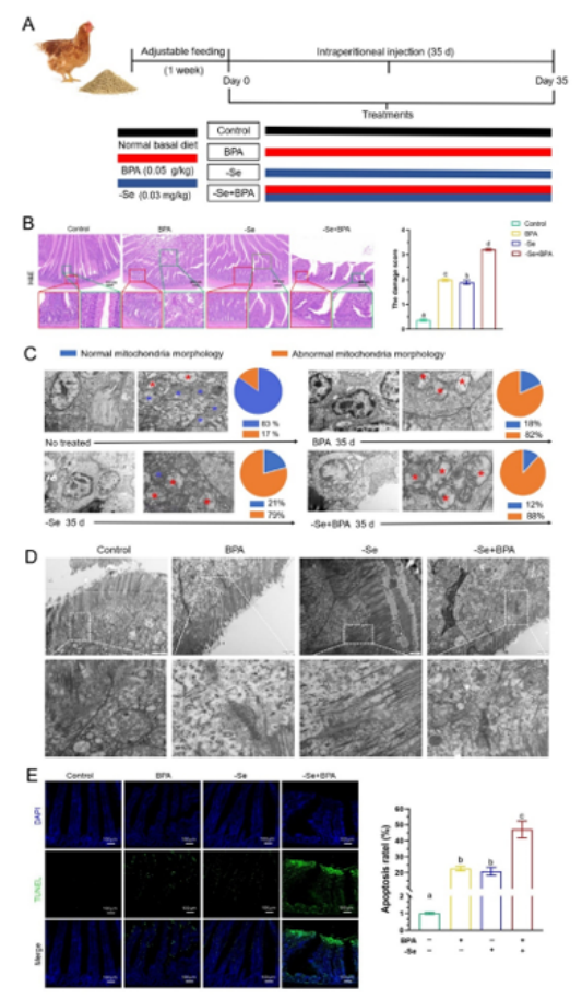
BPA 有可能穿透肠道屏障并诱导肠道氧化应激和炎症。硒缺乏会加剧动物风险因素的负效应。Se 缺乏加剧了 BPA 对肠道的负面影响,潜在机制尚不清楚。因此,建立体内 Se 缺乏和 BPA 暴露的模型,观察空肠组织的组织病理学并进行染色。结果表明,硒缺乏会加重 BPA 诱导的病理损伤,并构成诱导细胞凋亡的风险。
讨论 2
硒缺乏加剧了BPA诱导的氧化应激和DNA损伤
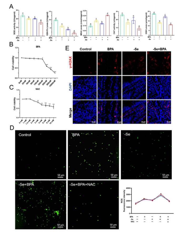
氧化应激介导的 DNA 损伤是一种导致各种外源性毒素引起的肠道毒性的机制。SOD、CAT、GSH-PX 和 GSH 作为重要的抗氧化酶,在体内清除 ROS 中起着至关重要的作用。作为脂质过氧化的产物,MDA 通常用作氧化应激的标志物。检测后的结果表明,硒缺乏症加剧 BPA 诱导的鸡空肠氧化应激和 DNA 损伤。
讨论 3
Se缺乏加剧了BPA通过ROS/p53/PGC-1α
诱导的空肠损伤
作为一种氧化还原活性转录因子,P53 及其下游信号通路被过度 ROS 引起的 DNA 损伤激活,并积极参与细胞周期、DNA 修复、代谢、自噬和细胞凋亡等信号通路。我们推测 P53 和 PGC-1α之间的结合位点受蛋白质-蛋白质结合的调节,通过蛋白互作、免疫荧光标记、mRNA测定后结果表明,P53 是 Se 缺乏或 BPA 暴露诱导的 ROS 和 DNA 损伤的重要介质。P53 通过与 PGC-1 α蛋白结合参与 Se 缺乏和 BPA 诱导的空肠损伤。
讨论 4
Se 缺乏通过 ROS/P53/PGC-1 α加重了 BPA 诱导的线粒体功能障碍
有研究发现,PGC-1 α激活可以减少线粒体氧化应激诱导的细胞凋亡。膳食硒补充剂可以上调 PGC-1 α,改善肝脏线粒体质量和 ATP 的产生,这有助于草鱼抵抗外部压力源。我们推测 P53 和 PGC-1α的组合在转录水平调节线粒体功能,与 BPA 暴露和硒缺乏刺激诱导的氧化应激有关。因此,我们进一步探讨了 BPA 和 Se 缺乏对鸡空肠线粒体功能的影响。结果表明,Se缺乏或 BPA 暴露诱导的氧化应激激活了与 PGC-1 蛋白结合以调节线粒体功能的 P53 通路。
讨论 5
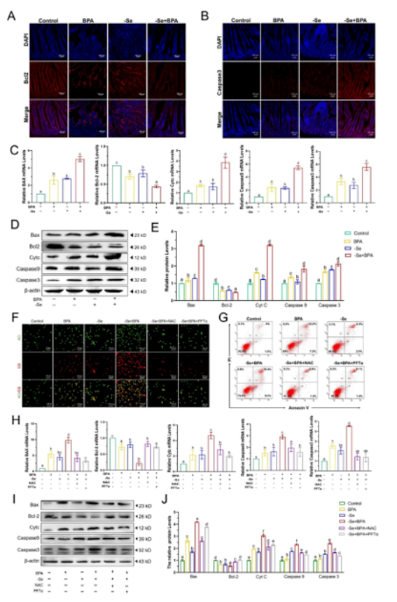
Se 缺乏通过 ROS/P53 加重了 BPA 诱导的线粒体依赖性细胞凋亡
研究表明,BPA 加速细胞内 ROS 的产生,最终导致骨细胞凋亡。硒缺乏诱导线粒体氧化应激,抑制成肌细胞增殖并导致细胞凋亡。BPA 和 Se 缺陷会诱导线粒体功能障碍。我们推测 BPA 和 Se 缺乏通过线粒体途径诱导鸡空肠细胞凋亡。实验结果显示,在环境毒素或营养缺乏的刺激下,P53 作为应激因子受 ROS 调节,抑制抗凋亡基因的表达,增加促凋亡基因的表达,增加线粒体膜触发细胞凋亡的通透性。为了验证 ROS 和 P53 对细胞凋亡的调节,我们使用 NAC 或 PFT α干预体外系统,结果表明 NAC 或 PFT α治疗同样减轻了由 Se 缺乏或 BPA 引起的细胞凋亡。
讨论 6
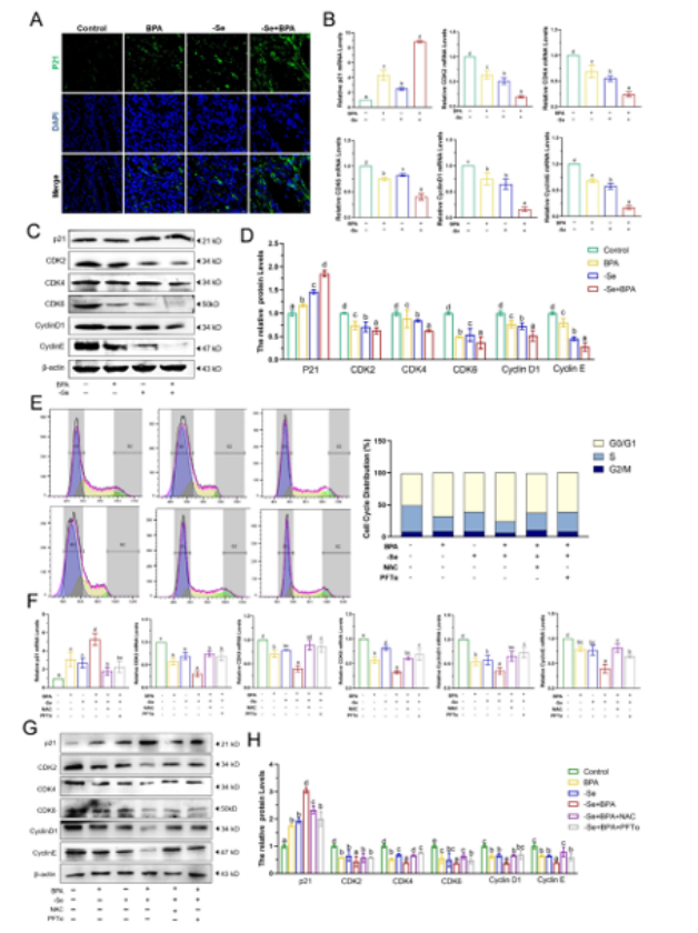
Se 缺乏加剧了 BPA 通过 ROS/P53 诱导的细胞周期停滞
由环境毒素或营养缺乏引起的细胞凋亡通常伴有细胞周期停滞。但BPA 暴露或 Se 缺乏是否会导致肠道细胞周期停滞,以及是否涉及 P53 调节的 P21 通路尚不清楚。我们探讨了 ROS/P53 在 BPA 或 Se 缺乏诱导的细胞周期停滞中的调控机制。研究结果表明,BPA 暴露和 Se 缺乏通过 ROS 激活 P53/P21通路,导致肉鸡空肠上皮细胞周期停滞,联合治疗更显著。
结论
BPA 暴露和 Se 缺乏通过诱导氧化应激、线粒体功能障碍、线粒体凋亡和细胞周期停滞导致鸡空肠损伤。具体机制方面,BPA 暴露和 Se 缺乏诱导释放过量的 ROS 以激活 P53,激活的 P53 与 PGC-1 α(线粒体调节蛋白)发生蛋白质-蛋白质相互作用,增加线粒体裂变。线粒体凋亡是通过受损线粒体的积累而发生的。此外,激活的P53 通过调节 P21 通路触发细胞周期停滞,最终导致空肠损伤。
