科技浪潮风起云涌,小小的 芯片从没有像今天这样得到如此的重视。几乎所有的硬科技产品,都离不开优秀的芯片支撑。随着汽车行业的智能化向纵深演进,整车企业也开始重新审视车载芯片战略和供应模式。
近几年来,从供应紧缺到企业蜂拥布局,汽车芯片已然成为热门赛道。目前,围绕着应用场景进行造“芯”的趋势越来越明显,部分车企已开始从投资控制类芯片,转向专攻自动驾驶芯片。
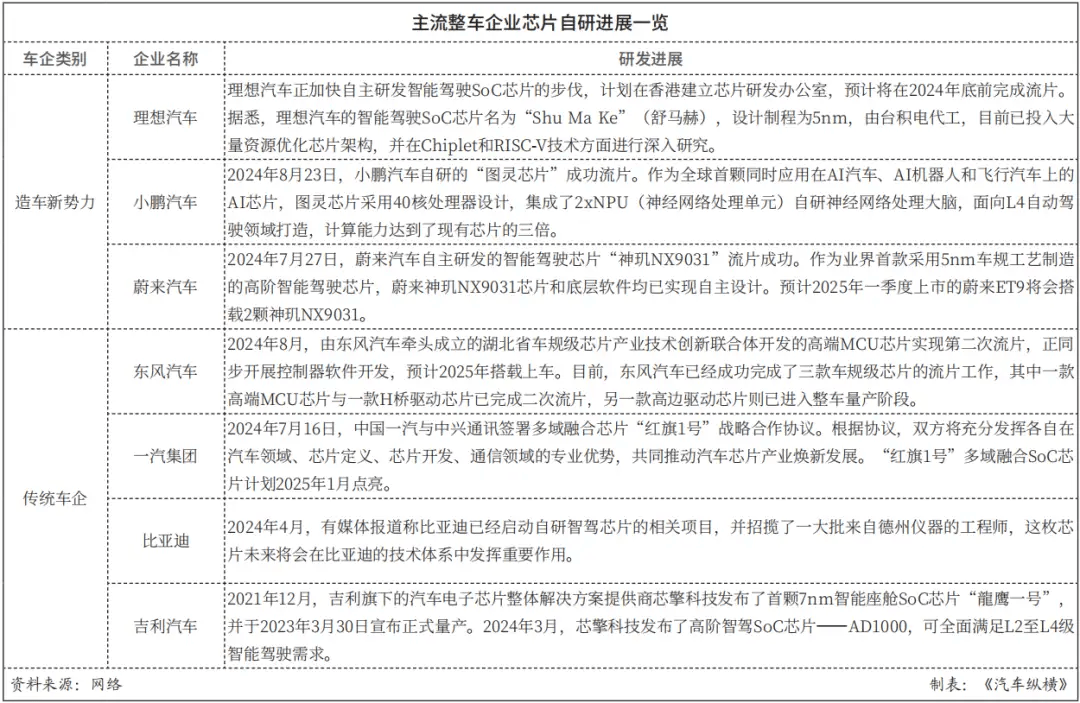
多家整车企业亲自下场研发芯片
在智能化时代,芯片成为汽车企业决胜下半场的重要一环。而据 工信部电子五所元器件与材料研究院高级副院长罗道军在2024中国汽车论坛上所言,国内车规级芯片目前自给率还不到10%,国产高端芯片更是极度缺乏。
为了加强对核心技术的掌控,以理想、 小鹏、 蔚来为代表的造车新势力和以 东风、 一汽、 比亚迪、 吉利为代表的传统车企,开始在国内市场上掀起一波造“芯”浪潮,2024年俨然成为车企“流片”元年。
在今年7月和8月份,蔚来和小鹏先后宣布其自主研发的芯片成功流片。其中, 蔚来汽车的智能驾驶芯片“神玑NX9031”号称是业界首款采用5nm车规工艺制造的高阶智能驾驶芯片,预计将会搭载在明年一季度 上市的蔚来ET9车型上;而 小鹏汽车的“图灵芯片”则号称是全球首颗同时应用在 AI汽车、AI机器人和飞行汽车上的AI芯片,面向L4自动驾驶领域打造。
同时据媒体最新报道称, 理想汽车正加速自研智能驾驶芯片,计划在 香港建立芯片研发办公室,并开始招募高端人才。据悉, 理想正在研发的智能驾驶AI推理芯片,采用与 特斯拉相仿的架构, 晶体管约400亿颗,已开始在 台积电流片,预计四季度出流片结果,2026年实现量产装车。
从传统车企在芯片领域布局的情况来看,联合开发似乎成为主流。2021年开始, 上汽集团、 东风汽车、 吉利汽车、 长城汽车等车企,开始规模化地投资芯片产业,布局的产品覆盖了车身控制芯片、智能座舱芯片、自动驾驶芯片等。其中,投资 MCU、 IGBT、 SiC这些控制类芯片的车企不在少数。
例如,上汽集团通过联合多方设立产业基金、投资芯片企业、牵手行业巨头成立合资公司等方式,加大在汽车芯片领域的布局。近年来,上汽集团接连投资川土微电子、尚阳通、芯驰科技等芯片企业。
比亚迪自2021年开始加速全产业链投资布局。在芯片领域,其最先投资了 地平线。此后3年多时间里,比亚迪投资了近80家企业,其中近1/3的企业都是芯片半导体相关领域,涵盖AI芯片、智能驾驶芯片、 碳化硅外延芯片、 半导体器件等细分赛道。
但与此同时,比亚迪也开始走上自研之路。在比亚迪2023年度股东大会上, 比亚迪股份有限公司董事长兼总裁 王传福表示,未来将在智能驾驶领域投入1000亿元,聚焦包括生成式AI、大模型等在内的智能驾驶技术研发。2024年4月,有媒体报道称比亚迪已经启动自研智驾芯片的相关项目,并招揽了一大批来自 德州仪器的工程师。
2024年3月,吉利旗下的芯擎科技发布了高阶智驾 SoC芯片——AD1000,可全面满足L2至L4级智能驾驶需求。而更早之前,芯擎科技自研的第一颗7纳米制程车规级SoC芯片“ 龍鹰一号”于2021年12月发布,截至2023年12月出货量已突破20万片。

事实上,作为整车企业中自研芯片的先行者,特斯拉早在2019年便推出了自研的FSD芯片,减少了对 英伟达的依赖。特斯拉的成功显然给予了后来者极大的信心。
车企自研芯片究竟划不划算?
众所周知,技术研发是企业最“烧钱”的项目,需要长期且高额的投入。与外采芯片相比,车企自研芯片,究竟是在降低成本还是在推高成本?对此,行业内一直存在争议。
眼下一个现成的例子就是 零跑汽车。早在2018年,零跑汽车就宣布与 大华股份联手研发首款国产AI智能驾驶芯片“ 凌芯01”,并于2020年实现量产上车。尽管产品已落地上车,但却因为投入产出不成正比最后不了了之。对此,零跑创始人、董事长、CEO 朱江明曾在接受媒体采访时表示,汽车的量太少,芯片投入太大,自研芯片并不划算。
黑芝麻智能CMO杨宇欣也认为,车企自研芯片要在技术领先与成本之间做权衡,甚至博弈。需要突出差异化的时候,车企可以选择自研;但从价值测算上来看,采购第三方的芯片,更有成本优势,车企自己做并不划算。

但主张自研芯片的车企并不赞同上述说法,并认为自研带来的产出,并不是单纯靠金钱价值来衡量的。
蔚来创始人、董事长、CEO 李斌认为,研发这条路径虽然见效慢,但肯定是毛利提升最重要的方向之一。他将蔚来造芯总结为“短期是投入,长期是利润”;同时也承认,仅在2023年,蔚来在研发上的投入就超过134亿元,每个季度要持续投入30亿元左右的 研发费用,其中60%~70%用在基础研发方面,“芯片的研发费用高,但只要量产了,单价就会便宜”。
在李斌看来,汽车行业是一场马拉松,蔚来在芯片方面的优势至少要到2025年第一季度才会发挥出来;同时,AI将成为智能 电动汽车企业的核心能力。一家成功的智能电动汽车公司,一定是一家成功的AI公司。蔚来每年超过百亿元的研发投入,是在争取参与“决赛”的资格。
小鹏汽车董事长、CEO 何小鹏的想法与李斌一致,“将来立志在AI层面有所作为的公司,可能都会有非通用的芯片,也就是像小鹏图灵芯片这样的专有AI芯片”。但何小鹏同时也表示,自研芯片并不意味着放弃外采,接下来,小鹏汽车会采用英伟达和自研芯片,共同支撑小鹏汽车的硬件体系。
从行业层面来看,中国汽车芯片产业创新战略联盟副秘书长邹广才认为,车企自研芯片会在一定程度上打破行业分工,压缩零部件供应商的生存空间。未来围绕着汽车芯片产业分工机制的问题,还需要上下游共同作答。
那么,究竟哪些零部件需要自研,哪些需要外采?近日辰韬资本发布的《自动驾驶软硬一体演进趋势研究报告》认为,软硬件一体化是未来趋势,对于低阶自动驾驶,车企往往会直接采取供应商的软硬一体方案,但对高阶自动驾驶算法等关键能力,车企自研的比例会越来越高。
可见,车企自研芯片,不仅是一种战略考量,也是着眼于技术演进趋势做出的决策,其核心目标还是为了抢占AI汽车的新赛道。
