来源:投行圈子
震惊金融圈!雷声不断!
近日,有多位投资者像本平台爆料,上海含德股权投资基金管理有限公司(简称“含德基金”)无法兑付,且疑似含德基金实控人于小彬在网传视频中表示,资金实际上并未投向合同约定的项目。
值得注意的是,据基金业协会官网显示,含德基金在11月22日进行了主动注销。
另有视频爆料显示,疑似含德基金山东分公司已人去楼空,地上一片狼藉。
疑似美女基金经理已逃去缅甸...
另外有投资者爆出,公司总裁兼基金经理白云凤早在今年9月就跑路缅甸了,而于小彬对此表示,白云凤是去缅甸跑业务了。
但事实上,白云凤于今年的10月份就已经处于失联的状态,且在10月25日,极灏基金通过官网发布了关于法定代表人及实际控制人白云凤女士处于无法联系状态的公告。
另据基金业协会官网,白云凤在2016年至2021年期间,任含德基金副总经理、首席运营官。此外,相关宣传海报显示,白云凤为含德基金菏泽分公司CEO兼基金经理。
资料显示,含德基金成立于2016年1月,是一家专注于股权投资的投资管理公司,公司已拥有9家分公司,20余人投研团队。
含德基金在北京、上海、深圳、天津等城市成立合伙人事务办公室,业务覆盖财富管理、资产管理、投资管理等多个方向,主要投资领域包括股权投资(PE/VC)、上市公司定向增发、上市公司可转债和可交债等。
含德基金法定代表人为于小彬,基金业协会官网显示,含德基金注册资本5000万元,实缴资本1300万元,注销前管理规模在0—5亿元之间。
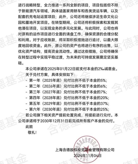
附件:投资者提供的《上海含德股权投资基金管理有限公司文件》
此外,该营销部负责人透露:自2015年进入公司,您总共给我发了三千多万的收入,这是武X经理给我拉出来的收入明细,其中1350万又投进了公司,剩下的2000多万购买了房产、车子,也被你用圈套做担保做抵押,一步步的全部套进去,致使我现在一无所有,成了老赖。
有知情人透露,含德基金光费县涉额金额就高达5个亿,而且很多退休的gw人员都有参与,甚至费县某某j长,某某x长,都投资了巨大金额。
最不公平的是,这些人在事发以后已经找于小彬私底下兑付了金额,因为于不敢得罪这些人。
投资人发布的视频显示,众多受害人集体讨债,人数众多。
另外,一段视频对话显示:
投资人:等于就是没投是么?
对方:对
投资人:把这个钱转到那账上就没投?
对方:对
投没投到底?没投?一分也没投?
对方:默不作声
最让人感到奇葩、狗血的是含德基金暴雷后,竟然伪造客户签字,集体写不予立案的委托书。
新浪财经公众号
24小时滚动播报最新的财经资讯和视频,更多粉丝福利扫描二维码关注(sinafinance)
